
会议时间:2021年4月26日(周一)上午10:00
会议地点:24号楼405室
与会人员:周照东、张姗姗、魏厚钱、张兴枝、颜梨娜
会议记录:颜梨娜
会议内容:
一、会议交流了近期学生工作开展情况
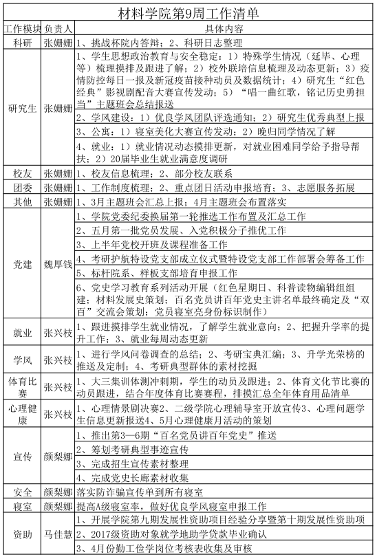
学院学工办主任、团委书记、研究生辅导员张姗姗汇报了研究生日常工作、科研、团委、校友等工作情况。辅导员魏厚钱汇报了党建近期工作开展情况。辅导员张兴枝汇报了本科生就业、学风、体育比赛心理等工作情况。辅导员颜梨娜汇报了宣传、安全、公寓等工作情况。学生辅导员马佳慧汇报了资助育人等工作情况。
1.研究生日常工作。要及时摸排跟进特殊学生情况(延毕、心理等);做好校外联培信息梳理及动态更新;继续完成疫情防控每日一报及新冠疫苗接种动员及数据统计;进行研究生“红色经典”影视剧配音大赛宣传发动工作;完成“唱一曲红歌,铭记历史勇担当”主题班会总结报送等。
2.科研工作。筹备4月29日挑战杯院内模拟答辩;进行科研日志整理等。
3.校友工作。尽早完成校友信息梳理;联系部分校友,策划校友企业走访活动,构思校友企业合作方案等。
4.党建工作。完成学院党委纪委换届第一轮推选工作布置及汇总工作;进行五月第一批党员发展、入党积极分子推优工作;谋划上半年党校开班及课程准备工作;筹备考研护航特设党支部成立仪式暨特设党支部工作部署会;启动标杆院系、样板支部培育申报工作;开展党史学习教育(红色星期日、科普读物编辑组组建;材料发展史策划;百名党员讲百年党史主讲名单最终确定及“双百”交流会策划;党员寝室亮身份标识制作)等。
5.就业工作。及时跟进摸排学生就业情况,了解学生就业意向;把握升学率的提升工作;完成就业每周动态的更新等。
6.学风工作。及时进行学风问卷调查的总结;策划进行考研宝典汇编;完成升学光荣榜的推送及定制;挖掘考研典型群体的素材等。
7.心理工作。做好心理情景剧决赛;进行二级学院心理辅导室开放的宣传;及时完成心理问题学生信息的更新和报送;提前谋划4、5月心理健康月活动等。
8.宣传工作。持续推进“百名党员讲百年党史”系列视频制作及发布;收集并整理考研典型事迹宣传素材;完成招生宣传素材整理;完成党史长廊素材收集等。
9.公寓文明工作。督促调动寝室内学生自我约束,提高A级寝室率,做好优良学风寝室申报工作等。
10.资助工作。开展学院第九期发展性资助项目经验分享暨第十期发展性资助项目动员会;确认2017级资助对象就学地助学贷款毕业情况;收集及审核4月份勤工俭学岗位考核表等。
二、学院党委副书记周照东对近期工作进行强调部署
1.稳妥做好党建工作。提前谋划辅导员讲党课活动;充分发挥特设党支部的堡垒作用,与考研护航、学生公寓、学生组织相结合;寻求合适的对象,推动构建党建共同体;寻求党建与专业相关度,编纂党史相关科研读物等。
2.稳步推进宣传工作。策划“百名党员讲党史”的交流会,优化内容,创新形式;尽快完成党史长廊的素材收集作用;加快学霸寝室、学霸主席团等宣传进程等。
3.深入做好升学及就业工作。及时更新学生信息及意向,充分发挥导师、班主任的作用,了解每个学生的真实情况及想法,形成一生一档,推动学生的升学及就业工作。
4.细致完成学生日常工作。继续完成疫情防控每日一报及新冠疫苗接种动员及数据统计;尽量参与2018级本科生的体训活动,做好体侧后续工作;每月进行学院安全情况梳理过程;不断创新、完善和启发各项工作。
四、工作清单
